НАЧАЛО >> Оглавление >> Общее описание >> Структура файлов БД ИРБИС64 >> Структура инверсного файла (*.ifp, *.l01, *.n01) и форматы записей >> Введение
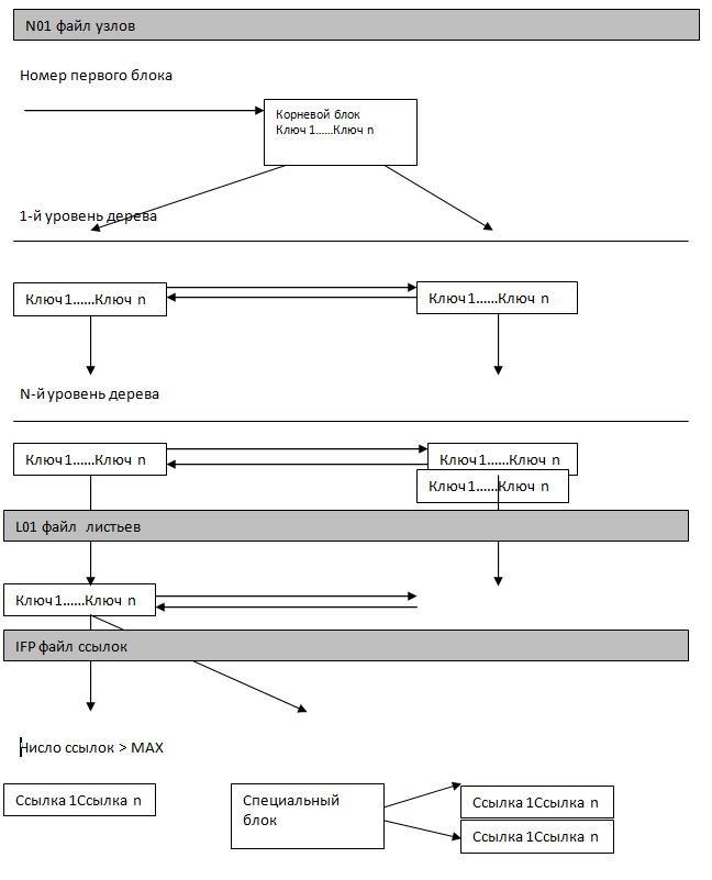
Инверсный файл состоит из 3 физических файлов, два из которых содержат словарь поисковых терминов (в структуре бинарного дерева) и третий содержит список ссылок, соответствующих каждому термину.
В бинарном дереве файл с расширением N01 содержит узлы дерева и файл с расширением L01 – листья. Записи с листьями указывают на файл ссылок IFP.

Рисунок 1 - Взаимосвязь между различными файлами
Физически взаимосвязи между файлами -N01 L01- обеспечиваются ссылками, которые представляют собой относительные адреса соответствующих записей. Относительный адрес это порядковый номер записи в данном файле. Структура записи одинакова для N01 и L01 файлов. Размер (длина) записи зависит от реализации (512;1024;2048;4096). (Таким образом, максимальный размер файла L01 N01 определяется как 2Гб*Размер записи) В данной реализации 2048
Адрес корневой записи файла N01 сохраняется как номер первой записи.
Смещение на запись в файле IFP сохраняется в файле L01 и имеет длину 64 байта (в данной реализации используется только младшее слово этого смещения).